Skip to Content
프로젝트클라우드 자원 사용률 알람 시스템

클라우드 자원 사용률 알람 시스템

프로젝트 개요

수행기간 : 2024.09 ~ 2024.11 (3개월)

개요

클라우드 자원 모니터링 시스템과 연동하여 클라우드 자원 사용률을 모니터링하고 알람을 발송하는 서비스 입니다.

알람 설정/관리 프로젝트인 cloud-alarm서버, 모니터링 시스템와 연결하고 메트릭을 수집하는 모니터링 서버, 그리고 임계치 이상의 알람 발송 신호가 발생했을 때 알람을 발송하고 발송 내역을 관리하는 발송 관리 시스템으로 구성되어 있습니다.

핵심 기능

  • 클라우드 자원의 CPU, 메모리, 스토리지, 네트워크 사용량에 대한 알람 설정
  • 모니터링 시스템과의 연동
  • 모니터링 시스템으로 부터 발생하는 알람 신호 처리
  • 알람 발송 처리 (SMS, Email)

역할 및 기여

  • 시스템, 소프트웨어 아키텍처, DB 스키마 설계
  • 알람 설정 및 관리 시스템인 cloud-alarm 서버 구현
  • 네트워크 트래픽 수집 스케줄러 구현
  • 프로젝트 매니저

개발 환경

  • Language : Java17
  • Framework : Spring Boot
  • DB: MySQL
  • MQ: Kafka
  • Monitoring System: Zabbix

아키텍처

아키텍처
  • cloud-alarm 서버를 통해 알람 정보 등록/전송 프로세스 관리
  • 자원타입(“인스턴스”, “네트워크”)에 맞는 모니터링 서버와 통신하며 알람 기능 제공
  • kafka 를 사용해 알람 메시지 발송 처리 비동기화

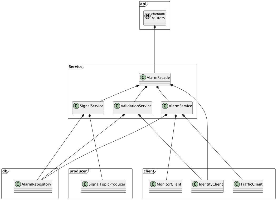
의존성 구조

의존성 구조
  • Facade 패턴을 사용해 서비스 간 의존성을 최소화
  • 서비스 로직의 재사용성 향상

ERD

erd

성과 및 결과

  • 서비스의 안정적 배포/운영
  • 모니터링, 알람 관리, 발송 관리를 분리한 시스템을 설계
  • 시스템 분리를 통해 유지보수 가능한 시스템 구축
    • 장애 전파 범위 최소화
    • 서비스 확장성 확보
Last updated on